I have a network based on two Teltonika rut901 routers.
Is it possible to prepare a copy of all traffic using mirror ports that appear on LAN ports in router no. 1 and send it to router no. 2 on LAN port 1 ?
Greetings, @Dariusz.P,
Thank you for your question.
To better understand your situation, could you please clarify the following details:
- The topology or schematic of your network, including how devices are connected and which interfaces are being used
- A brief description of your use case, including what you are trying to achieve with this setup
Having this information will allow me to give you more precise recommendations and assist you more effectively in resolving your issue.
I look forward to your reply.
Warm regards,
V.
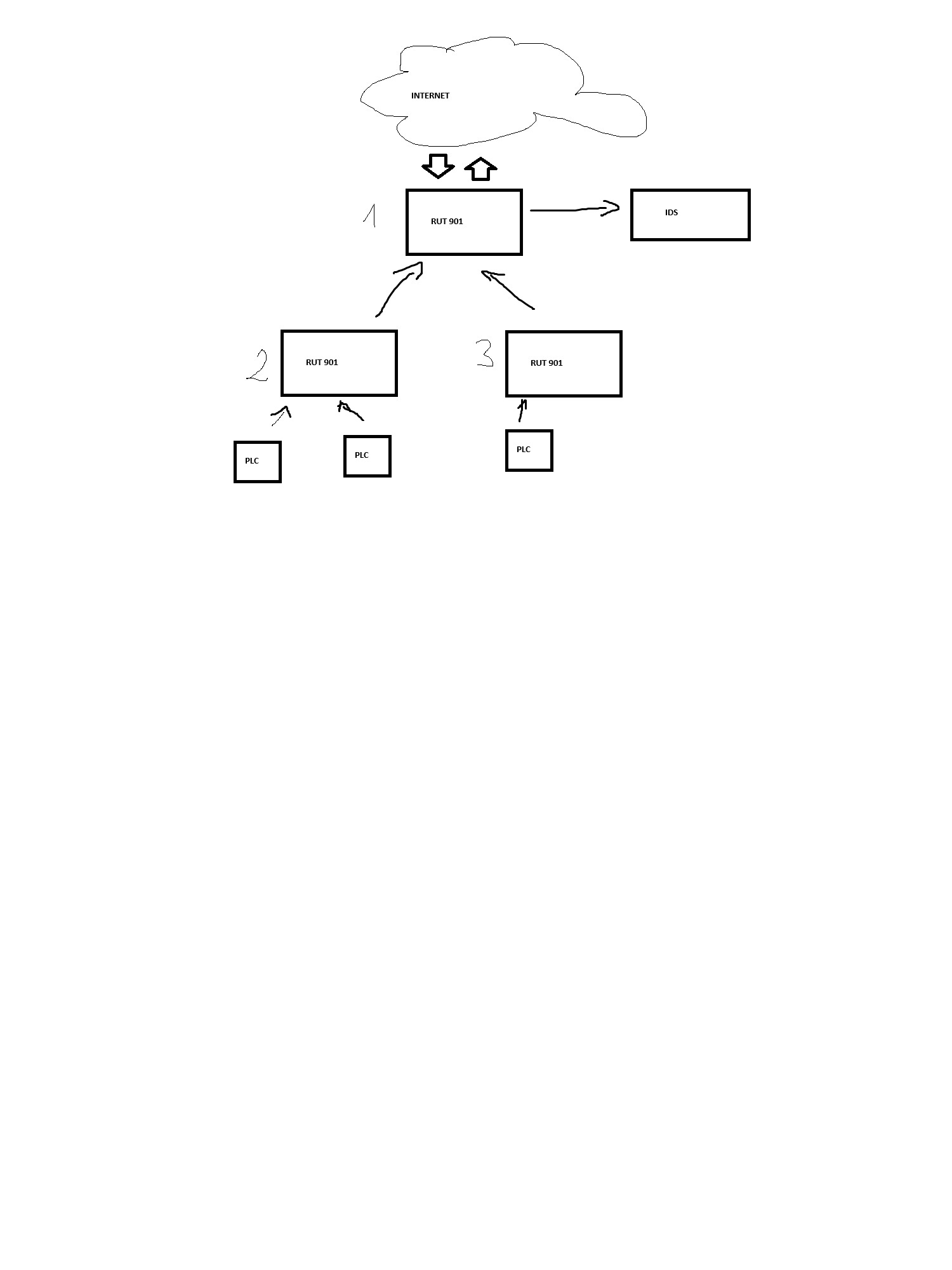
The topology looks roughly like the attached diagram. I would like to send all traffic generated on RUT 2 and RUT 3 to RUT 1 using mirror ports.
An IDS would be connected to RUT 1 for monitoring purposes.
Is it possible to implement this configuration using routers?
Greetings,
Thank you for your follow-up.
I am currently in contact with our R&D team to investigate whether there is a workaround for port mirroring and to determine if it is possible to configure this feature across multiple ports.
I will reach out to you as soon as I have more information or guidance from R&D.
Thank you for your understanding and patience.
Warm regards,
V.
Greetings, @Dariusz.P ,
I hope this message finds you well,
I have an update from the R&D team. Since RUT901 uses different hardware when compared to RUT900, it is only possible to mirror traffic from one port to another. It’s not possible to mirror traffic from one to multiple ports.
I hope this answers your question.
Warm regards,
V.
This topic was automatically closed after 60 days. New replies are no longer allowed.
